- Products
- All Products
- RF PA Extension Kit
- Wireless Microphone Upgrade Packs
- In-Ear Monitor Upgrade Packs
- Wireless Microphone Antennas
- Wireless In-Ear Monitor Antennas
- Antenna Distribution for Microphones
- Antenna Combiners for In-Ear Monitors
- Multi-Zone Antenna Combiners
- Spectrum Tools
- Accessories, Cables and Parts
- Solutions by Venue
- Resources & Training
- Performance Tools
- About Us
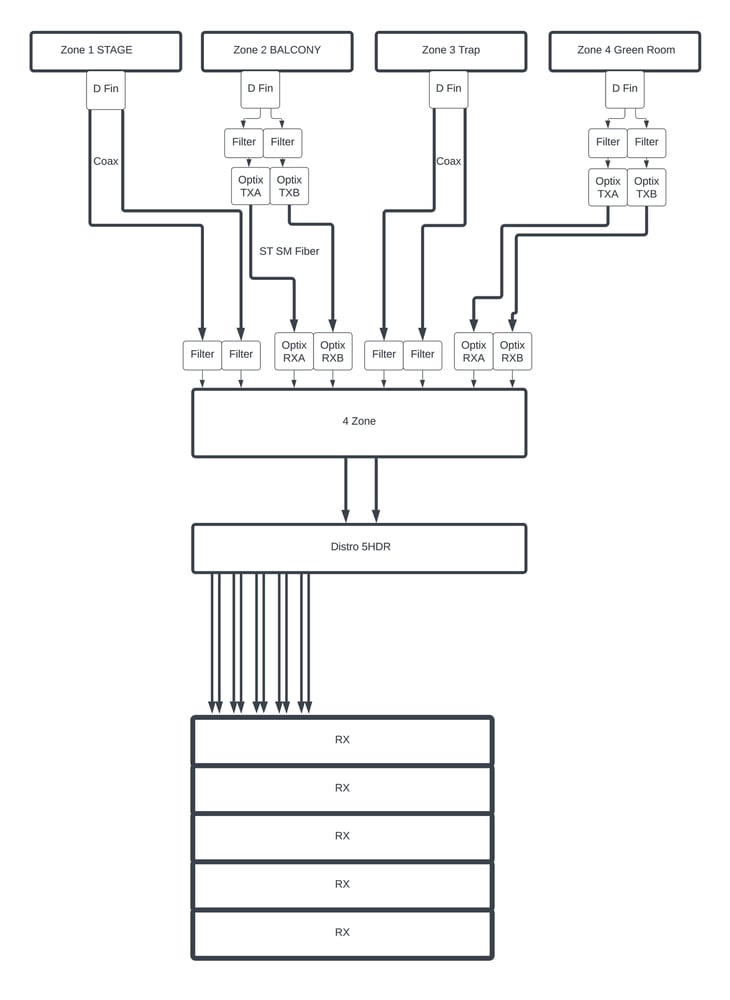
Many times in our weekly conversations with our customers, we get people who ask how to extend coverage of their wireless microphone and IEM systems. The idea is to combine other coverage areas with your main one. Our 4 Zone Active Antenna Combiner can help with this. The catch here is that coax cable has a limit to how it can be ran and there are some zones that are just too far away from the main zone Coax has a limit of about 300ft depending on the type of coax used and the goal is to not have a lot of signal loss at the reciever. To solve this, the user then can go down the road of changing RF signal to Light(Fiber Cable) back into RF to cover antenna runs. This is RFOF and RF Venue makes an RFOF set called Optix. Converting to RFOF can simply help you get an antenna further away from a receiver if needed. Taking this further, it is common to create multiple zones while taking advantage of RFOF when coax just doesn’t reach. Sometimes though, the coverage areas of multiple zones has enough separation from the construction material that all coax can be used as long as the runs are no more that 300 ft.
Here are some examples of simple 2 or more zone requests:
1. A Theater, sanctuary, studio or ballroom with coverage on the stage and the green room
- A football stadium with coverage in the bowl and the truck dock.
- A big meeting space with wall dividers to make several meeting spaces.
Most of the time, a user want’s to extend their receive coverage of just the wireless microphones. Wanting to extend coverage of IEMs and IFB’s can be more difficult with RFOF because of the nature of RF. Basically the RF signal is way too high to go directly into a fiber set. The signal must be attenuated properly going into the RFOF transmitter and then amplified correctly coming out of the RFOF receive side. There a lot more parts and pieces involved in this and it is more expensive. For wireless mics, the signal coming in is well below the max amount that RFOF sets can take. This makes it easier and more cost effective to make more than 1 zones with wireless microphones. Also for microphones, there is no need to amplify the signal after it converts back into RF.
Here are the steps to qualify if you need more than 1 zone for a wireless microphone.
1. Take a transmitter and walk it to the “edge”of zone 1.
- Next see how much energy is getting to the receiver while in all of zone 2. If the signal drops more than 10dBm then you should create another zone with another set of A and B antennas. If the signal doesn’t drop much, then you may not need a second zone.
- For any zone added to a main zone, the consecutive zone has to barely send energy to the first zone.
To make this zone set up easier and more accurate, the RF Venue 4 Zone Combiner has built in attenuation on each zone A and B inputs to properly set the gain between two or more zones. The 4 Zone has enabled many people to design a simple and robust way of creating more coverage. Using two 4 Zones together with a Distro9 HDR can get the user up to 8 zones!
Here is a setup example:
.jpg?width=730&height=1000&name=RF%20Venue%20RFOF%20Example%20Drawing(2).jpg)
For assistance with using and creating zones with the 4Zone and using Optix, contact info@rfvenue.com.
Richard Stockton
Richard boasts 30 years of professional experience as an audio engineer and RF specialist working in event production, technical sales, customer support and training for a host of venues, production companies and manufacturers. He has a passion for wireless RF audio, and sound and music in general, and he finds...
More from the blog
Knowledge Guides
Longer Runs, Less Cost With RF Over Fiber Optic Conversion Systems
3 min read
| December 13, 2014
Read More
2.4 GHz CP Beam
Comparing UHF and 2.4 GHz Wireless Microphones
4 min read
| December 15, 2014
Read More
CP Beam Antenna
Understanding the Difference, and Debunking the Myths, Between Active and Passive Antennas
6 min read
| July 17, 2014
Read More
Subscribe to email updates
Stay up-to-date on what's happening at this blog and get additional content about the benefits of subscribing.
